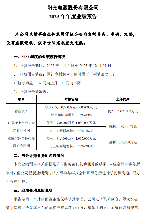
阳光电源1月22日发布2023年年度业绩预告,预计2023年实现营业收入710亿元-760亿元,同比增长76%-89%;归属于上市公司股东的净利润93亿元-103亿元,同比增长159%-187%。
报告期内,光伏逆变器、储能系统、新能源投资开发等核心业务实现高速增长,品牌势能进一步提升,行业领先地位进一步巩固。同时受益于上半年外币汇率升值、海运费下降等因素,报告期内,公司归属于上市公司股东的净利润大幅增长。



阳光电源1月22日发布2023年年度业绩预告,预计2023年实现营业收入710亿元-760亿元,同比增长76%-89%;归属于上市公司股东的净利润93亿元-103亿元,同比增长159%-187%。
报告期内,光伏逆变器、储能系统、新能源投资开发等核心业务实现高速增长,品牌势能进一步提升,行业领先地位进一步巩固。同时受益于上半年外币汇率升值、海运费下降等因素,报告期内,公司归属于上市公司股东的净利润大幅增长。


